Simplified PICKIT2 programmer with ZIF
Description: Simplified PICKIT2 Welcome to a short tutorial on how to design and construct this simplified PICKIT2 programmer with ZIF […]
Description: Simplified PICKIT2 Welcome to a short tutorial on how to design and construct this simplified PICKIT2 programmer with ZIF […]
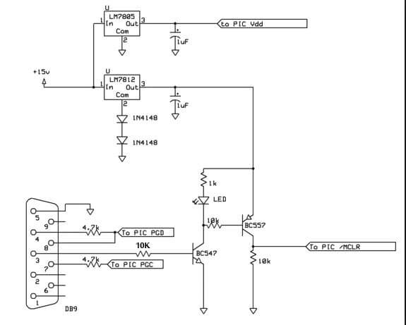
This is a Simple PIC serial port programmer. This Programmer is based on JDM programmer.The entire programmer is built around
Click below to download all second cycle (F3) scheme of work for technical high schools in Cameroon in PDF format.
Download Complete Scheme Of Work For F2-5 Download here
Specialty: Electronics(F2) Subject: Electricity – Electronics Class: F2 – 5 DURATION OF PRACTICAL LESSONS PER WEEK: 3Hrs General Objectives: At
General secondary education Click below to Download: Maths scheme of work English scheme of work Chemistry scheme of work History
Form 1 physics for secondary schools Download Here
Presentation of the teaching syllabus of Art & Fashion Techniques Presentation of the teaching syllabus of the modules linked to
Presentation of the teaching syllabus of MM Presentation of the teaching syllabus of the modules linked to the general competences
Click a link below to download a file Weekly workload for ELEQ Weekly workloads per subject for ELNI PEDAGOGIC ORGANISATION 1ST CYCLE FRCL